《龙石战争》三州角逐圣树之庭!古树新生剧本开启
2026-04-03 转载 龙石战争官方 龙石战争专区
德拉亚之根的腐化持续蔓延,黑翼帝国军的野心永无终止,人类、林妖、暗精灵诸方势力在此角力生死悬于一线,古木参天,战痕犹在,经典复刻,战火重燃!
本剧本胜负结算规则
前往遭受腐化的圣树古域,从三大出生州出发前往决胜州,帮助林妖夺回德拉亚之根。
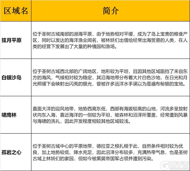
共三个出生州:白银沙岛、啸鹰林、弦月平原,一个决胜州:孤岩之心;
领主之间将以联盟和同盟为单位,最终争夺位于决胜州孤岩之心中央的圣树之庭;
剧本地图


剧本特色
👇风行塔👇

大地图上存在着位置固定的风行塔,占领两个及以上相连的风行塔后,联盟成员的军团即可通过风行塔进行风行行军;风行状态下,无论是地面军团还是飞行军团:都可无视地形阻挡、以更快的行军速度、在相邻风行塔之间的风行秘径中直线行军。
👇运输载具👇

本剧本内,所有领主会拥有“魔法飞屋”载具:魔法飞屋可以使陆地军团变为空中军团,行军时可跨越河流、悬崖等地面阻挡。
兵种轮换
本次剧本登场兵种:王国卫兵、元素火龙、电磁炮手、轰天大兵、后勤医疗兵、飞艇突击兵、电磁蚁队、钻探工、小鹿战士、秘银飞龙、丧气泥人、顽皮石人、逐日神鸟、巡野者、刚毅石人、洞穴吸尘兵、磁能战车、密林掠食者、暴走石头人、利刃魔龙。
外显
