《王牌竞速》巅峰赛-S1赛季下周开启提前了解
2026-01-16 转载 王牌竞速官方 王牌竞速专区
Hey,亲爱的车手
在S31赛季,我们将迎来全新排位主题与速度节首个赛年,王牌战力/巅峰赛也将迎来新变化,跟着西理快速了解一下吧!
巅峰赛-S1赛季 即将开启
1月23日-3月19日,速度节首个巅峰赛正式赛季『巅峰赛-S1赛季』正式开启!在巅峰赛-前瞻赛季中,我们收到了车手们的反馈与建议,在即将开启的S1赛季,我们也将对巅峰赛的规则进行优化,希望能为车手们带去更好的游戏体验~
统一配置公平竞赛,周免车辆畅玩无忧
在巅峰赛-正式赛季中,个人赛与团队赛模式系统都将为每台车配置4套芯片方案,车手们仅可从中进行选用,根据每台车的特性,都将提供不同的备选方案。

除此之外,在巅峰赛-正式赛季中,每周还将提供不同的免费试用车辆:
[1]巅峰个人赛、巅峰团队赛每周各提供3辆;
[2]车辆等级均为满级(10级);
[3]周免车辆仅能使用系统配置的1套芯片方案。


个人赛新增增益,策略选择更丰富
在巅峰赛-正式赛季中,巅峰个人赛模式将增加增益装置:
[1]瑞卡加速装置:局内极速提升24km/h;
[2]瑞卡充能装置:开局第5秒、第16秒以及之后每隔13秒获得34%辅助充能(受团魂和充能效率影响,无法选中时不能被充能)。
车手们可以在选车备战环节,为每台车选择合适的增益装置,提升赛场表现。


赛年奖励体系上线,战绩荣誉一目了然
在巅峰赛-正式赛季中,巅峰赛奖励在原本基础上,将新增赛年主题奖励。从『巅峰赛-S1赛季』开始,以每6个巅峰赛赛季为一个赛年主题,推出系列奖励。车手们集齐一套巅峰赛赛年主题奖励还可以获得专属升级效果,西理将在后续为大家送上详细情报~
除此之外,从巅峰赛-S1赛季开始,车手们可以在『巅峰赛记录-巅峰历程』里查看有关巅峰赛的战绩与荣誉记录!

不仅如此,车手们还可以在个人信息-战绩-巅峰赛中查看个人记录,在巅峰赛中获取的荣誉徽章也可以在个人主页装备展示了哦!


后续,巅峰赛将持续进行优化,车手们提到的匹配机制问题筹备组已在积极处理,也欢迎大家向我们进行反馈,再次感谢大家的理解与支持!
王牌战区系统
巅峰赛-正式赛季即将开放,王牌战区系统也将随之迎来新变化:从S31赛季开始,巅峰赛将加入到王牌战力的计算规则当中,实力更具代表性。
新的战力分数将由排位战力&巅峰战力&巅峰系数&活跃系数四部分构成,详细的计算方式为:(排位战力+巅峰战力)x(1+巅峰系数)x活跃系数。

具体改动内容如下——
排位战力
排位赛原有的战力构成基本不变,所能获得的排位战力与所处段位相关,对能获取的排位战力分数进行了调整:
[1]下调了各段位可获得的战力分数上限(低段位影响更大),如青铜车手可获得的排位战力的极限值从3500下降到了600;
[2]下调了从排位赛可获得的最大战力,并且为其设置了最高上限 —— 排位赛中最高可获得的战力为10500分 (原排位战力为软上限 —— 即12000分后将会进入瓶颈期)。
巅峰战力
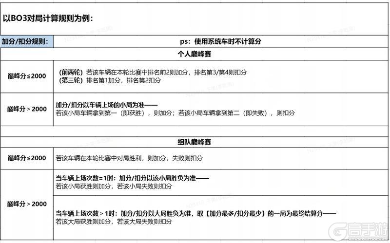
巅峰战力将仅可通过参与巅峰赛并获得胜利获得。车辆在巅峰赛中获得胜利时,将会获得巅峰战力。与排位战力相似,当车手们的巅峰分数越高时,可获得的巅峰战力也将越高(多局比赛将根据小局的胜负关系来判断该车辆是否加分)。

巅峰系数
[1]巅峰系数与巅峰分数挂钩,当车手们提升巅峰分数时,车辆所获得的巅峰系数也将越高;
[2]当车辆在巅峰赛中的胜场不足时,将无法享受到全额的巅峰系数加成。
以下为部分节点的巅峰系数:

当使用车辆在巅峰赛中胜场不足时,则无法获得对应巅峰分的全部系数加成,此时该车辆获得的巅峰系数加成以该车的胜场数为准。
例如:车手A的巅峰分数为1801分,在巅峰赛中使用仰望U9累计获得了1个胜场,此时车手A的仰望U9巅峰系数为1.002。
活跃系数
活跃系数以车手使用该车辆的频率为准,若超过7天未使用该车辆参与排位/巅峰赛时,活跃系数将会自动衰减,再次活跃后即可恢复。
车辆战力详情功能
在S31赛季,我们将新增车辆战力详情功能,车手们可以在此界面查看车辆的战力构成,每个部分的具体分数,车手们可以根据界面提示,通过实际情况判断如何快速提升车辆战力分。


更多功能上新&优化
[1]王牌战区榜单新增【全国榜】:每周结算时,对应全国前100名的玩家也会获得全新的徽章奖励。(国服最强的结算规则不变)。

[2]新增【历史荣誉】查看功能:车手们可以查看所获得的最高荣誉徽章。(以结算为准,同时仅记录S31赛季后所获得的徽章)。

[3]战力徽章全新造型:我们为战力徽章更换了全新的造型,在加载界面中,也会将对应徽章的排名进行外显。
