《足球决》幸运乐翻天攻略:最优解法图文详解
2026-04-27 转载 足球决官方 足球决专区
1. 格子分类与编号
为方便描述,给16个格子编号如下:
·行:A、B、C、D
·列:1、2、3、4
例如左上角为A1,右下角为D4。
根据每个格子可能参与的直线数量,分为两类:



·黄金格(黄色):可连成3条直线(角格A1、A4、D1、D4和中心格B2、B3、C2、C3),共8个。
·普通格(蓝色):只能连成2条直线,共8个。
核心原则:优先翻开黄金格,因为它们能提供更多连线可能。
2. 第二步的选择:为什么对角线是最优解?
首先我们定义两个图案分别为⭕和❌,然后假设第一步翻开D1(黄金格),现在能与D1构成直线的黄金格有5个:A4(同对角线)、C2(同对角线)、B3(同对角线)、A1(同列)、D4(同行)。那么第二步选哪个最好?我们逐一分析:
·A1:若D1与A1同色(比如都是⭕),则它们位于同一列(第1列),接下来要完成该列需翻B1或C1,而这两个都是普通格,后续选择受限。
·D4:若D1与D4同色,则它们位于同一行(第4行),接下来需翻D2、D3(普通格),同样受限。
·C2:若D1与C2同色,则它们位于同一条对角线,接下来可翻B3或A4(均为黄金格),优势明显。但若异色,只能翻D2或者C1这两个普通格,后续选择受限。
·B3:情况与C2对称,同色时有黄金格可选,异色时只能选普通格。
·A4:若D1与A4同色,则它们位于同一条对角线,接下来可翻B3或C2(黄金格)。若异色,则存在一个黄金格——D4,它既是D1所在行(第4行)与A4所在列(第4列)的交点,能同时连接两个已有格子,翻开后无论结果如何,都能立即形成一条有两个相同图案的直线(第四行或第四列),为后续指明方向。同理,也可选择A1,这里不再赘述。
由此可见,A4是唯一一个无论同色还是异色,都能提供一个“双重连接”黄金格的格子(同色时B3/C2,异色时D4/A1)。而其他选项在某种情况下只能得到普通格,导致后续步数可能增加。因此,第一步选择D1的情况下,第二步优先选择对角的A4是最优策略。
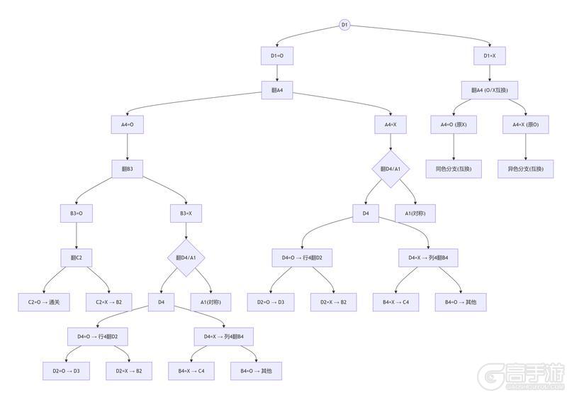
3. 最优策略决策树(以第一步翻开D1,第二步A4为例)
以下决策树展示了从D1开始,第二步翻A4后的可能路径及最优后续选择。

4. 关键情况表格
以下表格总结了常见局面下的最优下一步,便于快速查阅。
|
5. 策略总结
·开局优先黄金格:四个角和中心四格是最佳选择,例如第一步选D1。
·第二步首选A4:因为无论同色还是异色,它都能提供后续的“双重连接”黄金格(同色时B3/C2,异色时D4/A1),而其他选项(如A1、D4、C2、B3)在某种情况下只能得到普通格,导致步数增加。
·动态调整:
o当两个格子同色且在同一直线上时,沿该线继续翻黄金格。
o当两个格子同色但不在同一直线时(如D1、A4同色但B3翻出❌),翻它们行与列的交点(D4或A1)。
o当两个格子不同色时,同样翻它们行与列的交点(D4或A1),立即形成一条有两个相同色的线。
·对称性应用:如果第一步翻开的是角格子(如D1),第二步选择与其成对角线的另一个角格子(如A4)是理想选择;如果第一步翻开的是中心格子(如B2),第二步可选择与其成对角线的中心格子(如C3),但需遵循类似的分析原则。总之,优先选择能提供“双重连接”的黄金格。
需要指出的是,在“幸运乐翻天”这类随机翻牌玩法中,并不存在一种能保证在所有情况下都绝对最优的通关策略。因为格子背面的图案是随机分布的,玩家的每一步选择都建立在已知信息的基础上,而未知部分依然存在不确定性。即使按照本文推荐的黄金格优先原则进行翻牌,在最糟糕的运气下(例如每次翻开都与期望相反),也可能需要翻出较多格子才能找到一条完整的直线。
本文提供的策略核心目标,是降低通关所需步数的数学期望值,即在大量重复游戏中,平均步数会比随机翻牌更少。它通过优先选择信息量最大的格子,帮助玩家更快地缩小可能直线的范围,从而在多数情况下获得更好的结果。但在单次游戏中,运气成分依然扮演重要角色。
因此,希望玩家以平和心态看待游戏结果,不必因为某次运气不佳而否定策略的价值。祝您游戏愉快,好运连连!
