《三国杀OL互通版》闪耀祈愿闪赵云返场 老骥龙行*界程普夺宝上新
2025-12-25 转载 三国杀OL官方 三国杀OL专区

新品皮肤

祈福活动

同心结兑换
活动时间:2025-12-26 00:15:00~2026-1-1 24:00:00
1、同心结可兑换奖励,若兑换奖励是在此次活动前已拥有的永久武将、皮肤、三国秀,则无法重复兑换。
2、活动期间,9个同心结可兑换传世玉玺*1,累计限完成80次。
3、后续祈福免费抽取会随限时许愿活动开启;


商城上架
活动时间:2025-12-26 00:15:00~2025-12-30 24:00:00
特惠礼包
售价:7000元宝(累计限购3个,不可赠送)
购买后获得祈福灯*10、豪华夺宝券*2、欢乐豆*1500、菜篮子*50

祈福灯*10
售价:7000元宝(每日限购1个,不可赠送)
购买后获得泡泡聊天框(1天)*10,并赠送 祈福灯*10

祈福灯*10
售价:7000元宝(累计限购10个,不可赠送)
购买后获得泡泡聊天框(1天)*10,并赠送 祈福灯*10

活跃活动

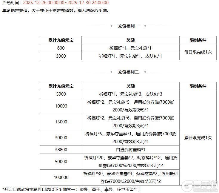
充消活动


祈愿台
活动时间:2025-12-26 00:15:00~2025-12-30 24:00:00
*本期返场闪耀龙珠活动(闪赵云)、25出伏龙珠活动(界王异)、七夕龙珠活动(孙茹)、踏青龙珠活动(陆凯),龙珠可购买时间:2025-12-26 00:15:00~2025-12-30 24:00:00;
玩法介绍:
1、参与祈愿台活动,可点击开启1次/50次 进行祈愿,单次祈愿消耗龙珠*1。每次祈愿必定获得功勋*1,并可获得随机获得一个祈愿台奖励库中的掉落道具;
注:龙珠*1=200元宝,有效期截至2025年12月31日;




兑换活动
1、龙鳞可兑换奖励,若兑换奖励是在此次活动前已拥有的永久武将、皮肤、三国秀,则无法重复兑换;
2、龙鳞 2026-1-2 00:00:00 到期,到期自动删除不回收。传世玉玺未消耗的可用于下期活动;
3、使用传世玉玺 或 龙鳞 兑换道具,重复不返还;
传世玉玺兑换
活动时间:2025-12-26 00:00:00~2025-12-30 24:00:00



夺宝行动

夺宝商店
*2025-12-26 00:00:00 ~2025-12-30 24:00:00,老骥龙行*界程普 70夺宝碎片、擎弓寻雠*曹性动态包 180夺宝碎片 限时上架夺宝商店。2025-12-31 00:00:00 起,老骥龙行*界程普、擎弓寻雠*曹性动态包 下架。

元包礼袋概率

新品皮肤一览

老骥龙行*界程普
*更多活动详情,请以游戏内为准。