《梦幻西游》2025年12月03日维护公告
2025-12-03 转载 梦幻西游官方 梦幻西游专区
亲爱的玩家朋友:
为保证服务器的运行稳定和服务质量,《梦幻西游》手游正式服所有服务器将于2025年12月3日停机,进行维护工作。预计维护时间为8:00~9:00。如果在预定时间内无法完成维护内容,开服时间将顺延。维护期间给您带来的不便,敬请谅解,网易游戏感谢所有玩家的支持和配合。
最新内容
以下内容在全部服务器放出(客户端版本1.544.0)
战斗平衡调整
为了给少侠们带来更丰富的战斗体验、更新鲜的策略变化以及更健全的博弈空间,本次战斗平衡调整将对部分门派技能、奇经八脉、召唤灵、特技、星盘技能、法宝、变身卡等方面进行调整。
门派转换半价活动也将在12月3日维护后——12月23日 23:59于全部服务器开启。首次重置奇经八脉将不消耗星辰碎片、星辰碎玉和星辰晶石耐久度。
一、调整目标
【拓展封辅联动】
调整阴曹地府重瞳、化生寺顿悟经脉效果,重塑女儿村聆心、心神澄镜经脉增益复制与延长机制,给予辅助与封系门派更多技能协作与联动的操作空间。
【丰富出手策略】
通过调整大唐官府翩鸿一击、后发制人机制使其与月宫的新月步从速度层面形成博弈,同时通过提高狮驼岭狮搏伤害、优化小雷音佛魔灵珠获取方式提供更多样的技能出手选择。
【补全机制维度】
新增护盾受击回怒机制,搭配主被动星盘技能附带额外属性点调整,与普照、凌厉、气焰等特效调整形成联动,提供机制选择基础。
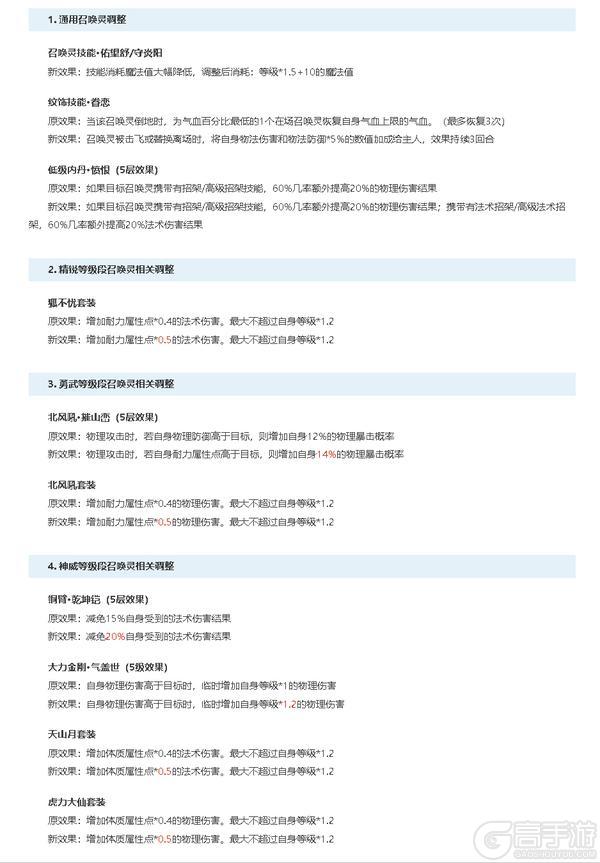
二、门派相关调整

三、召唤灵相关调整

四、其他内容调整

五、通用机制调整
1. 护盾机制调整
原效果:人物在拥有护盾存在情况下,受击无法增加愤怒值
新效果:人物在拥有护盾存在情况下,受击可以增加愤怒值(获取效率为正常气血受击的一半)
2. 新增星盘技能附带属性
激活本门派星印主动技能;并根据门派在一个属性上获得5点属性
敏捷属性:方寸山、女儿村、盘丝洞
力量属性:大唐官府、花果山、月宫、狮驼岭、阴曹地府
魔力属性:魔王寨、小雷音、普陀山、化生寺、龙宫、须弥海
激活本门派星印被动技能;并根据门派在一个属性上获得5点属性
耐力属性:大唐官府、小雷音、月宫、须弥海、龙宫
魔力属性:方寸山、女儿村、盘丝洞
体质属性:花果山、魔王寨、狮驼岭、化生寺、普陀山、阴曹地府
六、其他说明
1. 修正法宝·落雨金钱的物品描述。
2. 优化部分战斗平衡手册描述问题。
金兰争霸赛
第五届金兰争霸赛强势回归!金兰争霸赛为跨服匹配制赛事,少侠可与同等级段的少侠组成2-20人的金兰小队参与赛事。

1. 赛事说明:
(1)匹配阶段:
比赛匹配时间为(比赛日晚间19:00-21:00),前一小时为单人赛阶段,后一小时为团体赛阶段,报名参赛的玩家可在对应时间内进入赛场参与匹配。
(2)比赛规则:
单人赛阶段每天最多参赛3场,采用召唤灵擂台对战规则,初始携带3只召唤灵出战。
团体赛阶段每天最多参赛2场,可在金兰备战岛中与其他队员自由组成2人队伍或3人队伍参与匹配。
2人队伍为2v2规则,初始一共携带5只召唤灵及1个助战;
3人队伍为决战华山3v3规则,初始一共携带3只召唤灵。
(3)积分规则:
每获胜一场,个人积分+9分;失败则个人积分+1分。个人积分每日重置。
每日团队积分由当天队伍中最高的X名玩家(X取队伍总人数的前70%,向上取整)计算平均值得出。
总团队积分由每日团队积分累加而成,最终团队排名由团队积分决定。
2. 赛程时间:
报名阶段:12月3日(周三)12:00 至 12月15日(周一) 18:00(测试服务器为12月3日10:00开启报名)
第一轮时间:12月15日(周一)19:00-21:00
第二轮时间:12月17日(周三)19:00-21:00
第三轮时间:12月19日(周五)19:00-21:00
第四轮时间:12月22日(周一)19:00-21:00
第五轮时间:12月24日(周三)19:00-21:00
第六轮时间:12月26日(周五)19:00-21:00
3. 结拜福利:
当金兰小队的所有成员都处于同一个结拜关系时可获得额外的积分奖励,其中包含限时吉里咕噜主题表情包。
4. 特殊奖励:
比赛排名前列的玩家可获得限时金兰争霸赛专属入场特效金兰花雨、限时称谓特效金兰荣耀/金兰之耀。

新擂台争霸赛
双服争锋,地煞增投!全新跨服擂台争霸赛震撼来袭,本周维护后少侠可前往长安城(203,165)擂台争霸赛使者处进行报名参赛,具体比赛规则如下:
1. 报名规则
取消入侵模式,服务器时间达到150天将开启跨服模式,与其他服务器进行匹配对战,两个服务器将合并报名列表,前16支队伍晋级淘汰赛,为了保证公平性,每个服务器至少有6支战队晋级淘汰赛。
2. 赛制调整
进入跨服模式后,将开启16强单局淘汰赛,每届共四轮比赛,同时决赛和半决赛胜利均会获得原擂台冠军礼包,开启礼包有机会获得超级淬灵露或超级点星锤。
3. 比赛时间调整
因战队回合数调整,为提升比赛体验,比赛开始时间修改为:
第一轮:14:30;
第二轮:15:30;
第三轮:16:30;
第四轮:17:30(仅跨服模式开启)
4. 战斗回合数
为降低玩家连续战斗的负担,每轮战斗调整为30回合起进入决胜时刻,决胜时刻每回合双方所有玩家获得伤害结果提升、获取愤怒和治疗效果下降的状态,40回合结束将直接进行绝杀判定(本服和跨服模式均生效)。
5. 擂鼓助威
每名玩家可为自己喜欢的本服战队进行擂鼓助威,每回合开始时助威值较高的一方将暂时获得3%额外伤害加成。
6. 地煞增投
每个战队单场获胜为本服擂台争霸赛增加相应积分,夺冠服务器将对该组别地煞进行为期两周的增投,投放数量与双方服务器获得的积分差值相等,投放时间段和地煞星级将根据本服历史地煞热度相关。
7. 奖励调整
提升每轮的胜利奖励,同时调整每轮失败奖励,使整体奖励不变。进入跨服模式将在原基础上额外增加一轮概率获得超级淬灵露或超级点星锤的礼包奖励。
巅峰赛季后赛
巅峰之战,三界瞩目!巅峰联赛S11赛季线下季后赛即将火热开战,精锐、勇武、神威组各8支顶级战队历经数月角逐,最终踏入为时七天的线下巅峰对决,争夺百万现金奖励以及冠军荣耀!线下赛将在12月8日-14日在厦门奥林匹克体育中心举行,欢迎各位玩家朋友前往现场观赛助威。
1. 赛程安排
比赛时间:12月8日——12月14日
比赛地点:厦门奥林匹克体育中心(福建省厦门市翔安区鸿江道995号)
2. 巅峰观赛礼
少侠可以点击下方链接免费获取门票,届时来到比赛现场领取观赛周边奖励!
免费预约获取门票:点击此处进行预约
3. 季后赛战队名单(按照常规赛排名先后排序)
精锐组:时空之隙、紫禁之巅、再续前缘、2020、2018、执子之手、万里长城、雷霆万钧
勇武组:三生情缘、双面伊人、天下无双、秋蝉饮露、花好月圆、情有独钟、倾国倾城、2019
神威组:时空之隙、山清水秀、紫禁之巅、天下无双、一起恋爱、东海湾、彩云追月、双生梦
4. 季后赛规则
(1)常规赛前四名进入季后赛胜者组,其余四支晋级战队首轮将进入败者组比拼!具体比赛赛程可在游戏内巅峰赛使者(长安城 191,130)处查看。
(2)巅峰联赛季后赛阶段将加持战神附体加成,将在12月3日00:00开启战神附体操作,请参赛战队提前做好准备。
(3)比赛期间每日02:00至08:00可进行门派转换,且每轮三局比赛同一方不可重复禁选同一套阵容两次。
(4)巅峰联赛两连冠或四冠王以上的玩家将获得特殊颜色称谓奖励,争夺24块纯金冠军奖牌归属,总奖金额超过500万元!
(5)游戏内观看比赛直播并参与直播互动即可赢取高级魔兽要诀、高级藏宝图、高级五宝等好礼,厦门奥林匹克体育中心现场观赛可领取巅峰联赛周边等好礼大奖!
(6)在S10至S14赛季期间,首次获得冠军/八强将会获得金焰款/尊享款巅峰时装,多次获得冠军/八强将会在原时装基础上进行升级金焰/造型,最终金焰将逐步覆盖时装全身,实际效果可在游戏内预览。

凤宣乾明·煌/凰昭坤元·煌
常规更新
以下内容在全部服务器放出(客户端版本1.544.0)
1. 赛事战斗优化:
根据玩家反馈,剑会大厅、房间频道兼容头像框和冒泡框等外观功能显示。
2. 系统玩法优化:
(1)根据玩家反馈,适当提升鬼王玩法3星及以上难度队长积分奖励。
(2)帮战相关优化:
1.优化双峰、领地四帮的队伍追踪功能,支持一直寻路到目标队伍当前位置后,再结束寻路。
2.点人逻辑优化:当多个角色重叠在同一位置时,点击该位置将从这些角色里进行随机选中。
(3)结合玩家反馈,对帮派仓库规则进行优化:帮众提取仓库物品时,增加最低战功的提取要求。
(4)官职系统
配合本月爱民官声点迭代生效,对于高品阶官职同步进行了条件调整:
1)一品官员
原条件:三条官职线均达到正三品,且累计总官声点达到全服前30;
现条件:三条官职线均达到正三品,且分别单线总官声点达到全服前100。
2)正三品官员
原条件:达到对应官职线的正三品官声点要求;
现条件:达到对应官职线的正三品官声点要求,且对应官职线总官声点达到全服前1000。
(5)因缘绘秘闻更新:上回说道,百晓误用至宝因缘绘卷,被王母判罚前往人间寻找宝卷的真正用途。这一次,百晓来到地府,欲向即将转世的阴魂询问凡人最放不下的执念。她又会经历怎样的因缘,能否真正悟出因缘绘卷存在的意义?全新秘闻故事莫问前缘、终悟因缘,诚邀品鉴。
3. 操作体验优化:
(1)帮派群发消息支持选择表情和文字颜色,电脑端支持点击换行。
(2)优化挑战资格玩法的状态显示,在锁定资格后,获得资格的少侠可在状态栏查看信息并快速前往挑战。
(3)梦幻风尚增加故事类杂志的筛选。
(4)新增召唤灵炼妖界面的竖屏适配,以提升少侠在竖屏下的洗炼、学技能与合宠等功能的使用体验。
4. 开疆拓土优化:
(1)优化镜像战斗的行为:拥有经脉技能“醒世”激活效果的普陀山门派可以复活拥有“鬼魂术”或“高级鬼魂术”的召唤灵。
(2)开疆拓土·时空优化:为提升玩家游戏体验,优化奖励发放机制,调整城池战役时攻打守将的奖励结算逻辑。
新规则:城池战役胜利后,根据对本次战役对守将造成的总气血伤害进行排名结算,需玩家主动领取功勋与元身碎片奖励。同时提升元身碎片的获取量。
原规则:城池战役中每次攻打守将时,根据对守将造成的气血伤害,获得功勋与元身碎片。
5. 外观优化:
(1)角色动画优化:结合玩家反馈,优化越星河的倒地动画。
(2)外观优化:
1)修复部分情况下武神坛时装无法播放衣橱动画的问题;
2)修复虎头怪穿戴动感小子时装时,手套染色异常的问题;
3)修复角色骑乘闪耀王冠坐骑时,武器幻彩和坐骑穿插的问题;
4)优化虎头怪穿戴飞将铠时装的鞋子大小。
6. 问题修复:
(1)修复鬼剑套装、乘胜追击等主动物理攻击后追击的技能在“瞬击”特性主题下不生效的问题。
(2)修复低级反击技能不能触发聚电和垒岩效果的问题。
(3)修复某些情况下任务栏的任务及分栏消失的问题。
(4)修复快捷好友聊天无法发起赠送的问题。
(5)根据玩家反馈,本周持续修复部分竖屏界面的异常表现问题。
※ 特别说明:更新至最新的客户端版本,体验更佳。全新竖屏功能将持续收集玩家反馈并优化使用体验,感谢所有玩家的支持和配合。
近期预告
九转天阶5.0全新版本将在下周上线,为配合版本升级,九转天阶玩法将按如下节点进行赛季流程处理:
(1)12月7日23:00,九转天阶50赛季结束;
(2)12月8日12:00,九转天阶50赛季结算、排行奖励发放;
(3)12月8日-12月10日,九转天阶玩法版本升级,期间不可挑战;
(4)12月10日维护后,九转天阶5.0将在部分服务器开启测试,同时开启九转天阶51赛季;
(5)12月15日,九转天阶5.0在全部服务器开放挑战,第51赛季也将持续到1月11日正常结算。
本次全新版本旨在通过新增九转幻兽系统(根据九转段位提升而逐渐变强的玩法专属召唤灵)、调整流派秘法(如替换部分强度不符合预期的秘法流派)、重构怪物设计(如镜中仙等部分强机制怪物)、新增至尊段位助战等手段,为少侠们提供更爽快的九转天阶战斗体验。
同时结合整体玩法生态和玩家反馈,本次版本升级将继续维持4周一个赛季的设定,通关奖励和排行奖励保持不变,敬请期待!