《蜀山传奇》4月技能效果调整预告
2026-03-18 转载 蜀山传奇官方 蜀山传奇专区

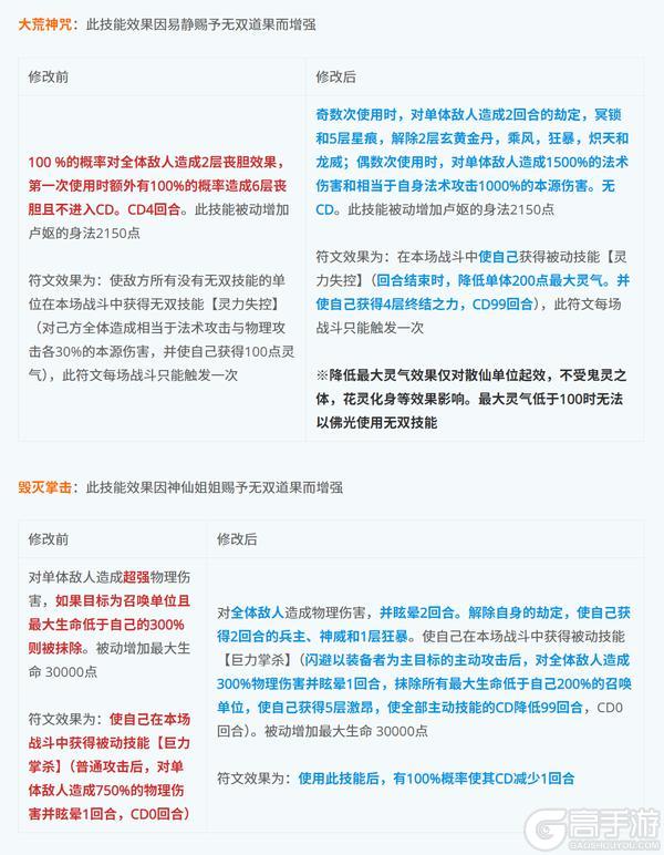
仙界神技再迎换新,将获无双道果加持迎来强力进阶,昆仑神敕、莲开见佛等数技威能大涨,莠乱效果亦同步优化,全新战效助力剑仙征战三界! 本期技能效果调整预计在4月2日发布,届时效果可能会有部分调整,敬请剑仙们关注公告。



莠乱效果调整:回合结束时,解除竭脉并恢复100%的生命,此时生命如果低于30%,获得9层失魂
2026-03-18 转载 蜀山传奇官方 蜀山传奇专区

仙界神技再迎换新,将获无双道果加持迎来强力进阶,昆仑神敕、莲开见佛等数技威能大涨,莠乱效果亦同步优化,全新战效助力剑仙征战三界! 本期技能效果调整预计在4月2日发布,届时效果可能会有部分调整,敬请剑仙们关注公告。



莠乱效果调整:回合结束时,解除竭脉并恢复100%的生命,此时生命如果低于30%,获得9层失魂