《三国杀OL互通版》春分祈愿谋董昭&奇珍翻翻乐孙鸢来袭
2026-03-13 转载 三国杀OL官方 三国杀OL专区

新品武将


新品皮肤

春分祈福

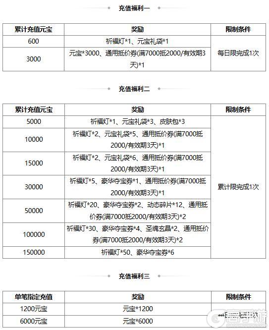
祈福活动

同心结兑换
活动时间:2026-3-14 00:15:00~2026-3-23 24:00:00
1、同心结可兑换奖励,若兑换奖励是在此次活动前已拥有的永久武将、皮肤、三国秀,则无法重复兑换。
2、活动期间,9个同心结可兑换传世玉玺*1,累计限完成80次。
3、后续祈福免费抽取会随限时祈福活动开启;

商城上架
活动时间:2026-3-14 00:15:00~2026-3-21 24:00:00活动礼盒打开后,部分重复道具返还蔷薇/夺宝重置券,具体概率详见。
祈福纪念礼包
售价:6500元宝(累计限购1个,不可赠送,不可使用抵价券)
购买后获得通用活动抵价券(满3000抵1000)*2、祈福灯*3、祈福卡*1
拥有祈福卡:可于活动当日开始每日于-春分祈福-领取祈福灯*1,活动最后1日入手此卡也可领取全部礼品
特惠礼包
售价:7000元宝(累计限购3个,不可赠送)
购买后获得祈福灯*10、豪华夺宝券*2、欢乐豆*1500、菜篮子*50

祈福灯*10
售价:7000元宝(每日限购1个,不可赠送)
购买后获得泡泡聊天框(1天)*10,并赠送 祈福灯*10

祈福灯*10
售价:7000元宝(累计限购10个,不可赠送)
购买后获得泡泡聊天框(1天)*10,并赠送 祈福灯*10

祈福灯*25
售价:17500元宝(累计限购10个,不可赠送)
购买后获得泡泡聊天框(1天)*25,并赠送 祈福灯*25

祈福灯*50
售价:35000元宝(累计限购5个,不可赠送)
购买后获得泡泡聊天框(1天)*50,并赠送 祈福灯*50

奇珍夺宝券*20
售价:1400元宝(累计限购3个,不可赠送)
购买后获得菜篮子*20,并赠送 奇珍夺宝券*20

奇珍夺宝券*50
售价:3000元宝(累计限购4个,不可赠送)
购买后获得菜篮子*50,并赠送 奇珍夺宝券*50

奇珍夺宝券*200
售价:10000元宝(累计限购4个,不可赠送)
购买后获得菜篮子*200,并赠送 奇珍夺宝券*200

奇珍夺宝券*200
售价:15000元宝(累计限购10个,不可赠送)
购买后获得菜篮子*200,并赠送 奇珍夺宝券*200

祈福灯*5
售价:1500元宝(活动期间内累计充值1200元宝解锁购买,累计限购4个,不可赠送,不可使用抵价券)
购买后获得泡泡聊天框(1天)*5,并赠送 祈福灯*5

活跃活动

充消活动
活动时间:2026-3-14 00:00:00~2026-3-21 24:00:00
单笔指定充值,大于或小于指定充值数,都无法获取奖励。


祈愿台
活动时间:2026-3-14 00:15:00~2026-3-21 24:00:00
*本期上新 春分龙珠(谋董昭),返场 假日龙珠(谋鲁肃)、冬日龙珠活动(韩馥)、小年龙珠活动(谋关羽),龙珠可购买时间:2026-3-14 00:15:00~2026-3-21 24:00:00;
玩法介绍:
1、参与祈愿台活动,可点击开启1次/50次 进行祈愿,单次祈愿消耗龙珠*1。每次祈愿必定获得功勋*1,并可获得随机获得一个祈愿台奖励库中的掉落道具;
注:龙珠*1=200元宝,有效期截至首发上线日期延期一年;

奇珍翻翻乐
活动时间:2026-3-14 00:00:00~2026-3-21 24:00:00
玩法介绍:
1、参与活动翻牌根据牌面获得相应积分(积分可兑换游戏道具),同时30%概率随机掉落游戏道具;
2、翻牌1次:奇珍夺宝券*5,同时翻牌5次:奇珍夺宝券*20(八折优惠),若是单次翻牌连续5次不算,是同时翻牌5次;
注:奇珍夺宝券*1=100元宝;

兑换活动
1、蔷薇可兑换奖励,若兑换奖励是在此次活动前已拥有的永久武将、皮肤、三国秀,则无法重复兑换;
2、蔷薇 2026-3-24 00:00:00 到期,到期自动删除不回收。传世玉玺未消耗的可用于下期活动;
3、使用传世玉玺 或 蔷薇 兑换道具,重复不返还;
传世玉玺兑换
活动时间:2026-3-14 00:00:00~2026-3-21 24:00:00



琳琅绘卷
活动时间:2026-3-14 00:00:00~2026-3-21 24:00:00
*飒沓绯霜*鲍三娘(上新);
*百战神机*蒲元(返场);
*花簇怀柔*杨婉(返场);
*桂梦弦歌*谋小乔(返场);
*横刀立马*谋孙坚(返场);
玩法介绍:
1、参与活动探索即可获得拼图,探索1次:毛笔*1,探索必定解锁一枚拼图,同时100%概率随机掉落游戏道具;
2、完成横、竖、斜线的连线可以获得对应的连线奖励,连线不可重复完成;
3、毛笔为时限道具,本次获得过期时间为2026-3-22 00:00:00,请玩家按需购买毛笔;
*更多详情,查看游戏内活动介绍。
*翻开所有拼图即可获得当期活动动态皮肤大奖;
注:毛笔*1=200元宝
秒杀活动
活动时间:2026-3-14 00:00:00 ~2026-3-21 24:00:00


夺宝行动

夺宝商店
*2026-3-14 00:00:00 ~2026-3-21 24:00:00,忠勇助关*周仓动态包 180夺宝碎片、炙锋破羌*段颎 100夺宝碎片 限时上架夺宝商店。2026-3-22 00:00:00 起,忠勇助关*周仓动态包、炙锋破羌*段颎下架。
新品皮肤一览

孙鸢 经典原画

谋董昭 经典原画

飒沓绯霜*鲍三娘
*更多活动内容,请以游戏内为准。