《斗破苍穹》斗者攻略:T0输出斗者「美杜莎」养成全指南!
2026-03-04 转载 斗破苍穹官方 斗破苍穹专区
作为《斗破苍穹》核心女主,美杜莎女王是妥妥的T0级后排爆发C位,为了让各位斗者高效培养、少走弯路,药尘特意梳理了超全、超权威的培养指南,从天赋、技能到斗技、阵容,核心要点一次讲清,助力大家快速拉满战力,征战斗气大陆更轻松
一、角色核心定位
游戏定位:T0级后排爆发核心C位,核心机制为“普攻追击+技能收割+控制衔接”,兼顾单体爆发、群体清场与魅惑控制,适配PVE推图、PVP竞技等所有战斗场景,练度拉满即可实现“一人carry全队”,是斗者们征战斗气大陆的必备核心!
温馨提示:美杜莎的核心竞争力在于“追击机制”,所有培养与搭配都要围绕“最大化追击频率、提升追击伤害”展开,这也是快速提升战力的关键哦!
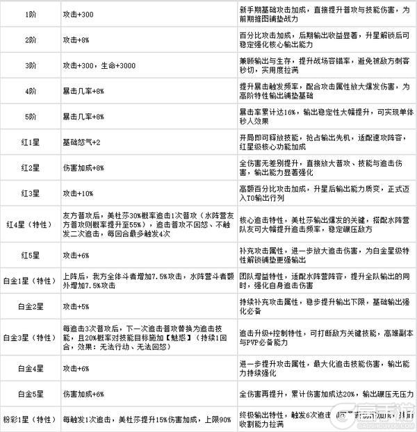
二、全阶段天赋解析(升星解锁+实战价值)
美杜莎的天赋需随升星逐级解锁,核心聚焦输出属性与高阶特性,药尘为大家整理了全阶段解锁效果与解读,建议收藏备用~

三、技能机制深度拆解(释放逻辑+实操Tips)
1. 普攻【幻蟒灵鞭斩】
效果:攻击敌方单体,造成100%伤害,并有55%概率追击1次普攻(追击普攻不回怒、不触发二次追击)
实操Tips:普攻是追击机制的基础,搭配红4星解锁的核心特性,能实现“友方普攻+自身追击”双重输出
2技能【七彩吞云】
效果:攻击敌方纵排,造成140%伤害,若击杀敌人可追击释放1次技能,每回合最多触发1次
事实操Tips:【七彩吞云】为纵排攻击技能,清理敌方纵排残血或核心输出目标,击杀敌人后会自动触发追击清场(每回合最多1次),配合阵容站位可最大化清场效率~
3. 被动【蛇族血脉】
效果:战斗开始时,美杜莎获得2点怒气
实操Tips:搭配红1星“基础怒气+2”,美杜莎开局即可自动释放技能;建议将其放置在后排安全站位~
四、药尘推荐·斗技最优搭配(前期过渡+后期毕业)
斗技搭配核心:前期优先“输出保底+功能辅助”,后期优先“叠加伤害+生存续航”,药尘整理了搭配方案,避免大家盲目搭配~
前期斗技(新手/过渡,优先解锁)
紫雷诀(满级:技能伤害+22%):核心输出斗技,适配【七彩吞云】,优先拉满,新手期必备!
血杀刀法(满级:伤害+15%,攻击时无视敌人15%防御):兼顾伤害与破防,打高防御敌人必备,次优先拉满~
叠浪枪法(满级:增加15%吸血,普攻伤害+17%):提升普攻伤害与续航,避免被集火秒掉,过渡期实用度高~
吹火掌(满级:攻击力+8%):基础攻击加成,前期资源有限可优先解锁,无需满级~
絮身法(满级:单体伤害时有60%概率窃取1点怒气):辅助怒气循环,按需解锁即可~
浮光幻魅(满级:女性斗者开局60%概率魅惑1名男性敌人):PVP可解锁辅助控制,PVE优先级较低~
碎石掌/铁山拳(满级:伤害+5%/免伤+5%):收益较低,前期资源紧张可暂时不解锁~

后期斗技(毕业/高难,优先兑换)
大地罡炎(满级:伤害+40%,同一回合对同一目标伤害次数越多,伤害加成越高,每次+40%,上限200%,下回合重置):后期核心斗技,适配追击机制,高难副本与PVP必带,优先兑换满级!
碎星刀(满级:出手后(含追击),自身伤害+15%、降低敌人6%防御,持续3回合,每回合最多叠加4次):叠加伤害与减防,越打越强,与大地罡炎搭配输出碾压~
惊蛰雷法/玄机铠(满级:技能攻击敌人额外造成15%-35%最终伤害,技能伤害15%转化为自身治疗):二选一即可,兼顾群伤与续航,打高难BOSS必备~
暗影功(满级:普通攻击100%暴击,特性普攻不触发):提升普攻暴击率,输出更稳定,按需兑换~
天火三玄变(满级:伤害+30%):高额伤害加成,后期资源充足拉满~
太玄诀/三千雷动(满级:开局20%护盾/伤害减免30%):二选一,提升生存容错率,脆皮阵容必备~

五、适配/最优阵容搭配(全场景通用,直接抄作业)
围绕美杜莎核心输出,搭配“先手护盾+减益封锁+回怒辅助+群体补伤”角色,核心通过优化站位规划出手顺序,让控制、辅助、输出角色按最优节奏自动联动,最大化美杜莎追击频率与输出环境,这套阵容PVE、PVP通用,斗者们直接抄~
核心阵容:摘星老鬼 + 传说-药老 + 萧熏儿 + 慕骨老人 + 美杜莎 + 海波东
角色核心作用(分工明确,协同拉满)
摘星老鬼:建议放置在前排左侧(站位靠前),按站位优先出手开盾,抵御敌方开局爆发伤害,为后排美杜莎筑牢安全输出屏障,前排核心保障~
传说-药老:给敌方套封锁减益,限制技能释放,为美杜莎创造输出窗口~
箫熏儿:回复怒气+加护盾,保障美杜莎持续放技能,辅助核心担当~
慕骨老人:给敌方挂减益(减防/减伤),为队友加伤害,放大美杜莎输出~
美杜莎:核心C位,靠普攻+友方普攻触发追击,配合技能收割,持续高额输出~
海波东:群体物理伤害,清理杂兵补输出,配合美杜莎完成清场~
总结美杜莎是T0级输出核心,核心竞争力在于“追击机制+伤害叠加+控制衔接”,按这份攻略培养,高效利用资源不踩坑,快速让美杜莎成为你征战斗气大陆的最强后盾,推图、竞技一路碾压,轻松登顶斗气之巅!
本文就是本期为各位带来的《斗破苍穹》T0输出「美杜莎」养成全指南的全部内容了。真诚的希望这些内容能让大家在游戏中感到更加惬意,以后我们也会持续的更新更多斗破苍穹的相关动态,请大家持续支持我们。