《三国杀OL》新春祈福荀彧 首充双倍重置 琳琅绘卷银花漫舞族荀采
2026-02-13 转载 三国杀OL官方 三国杀OL专区

新春活动速递
1、庆新春首充双倍重置,指定档位限时翻倍返利!
1、新春祈福 限定武将族荀彧上新,幸运时刻限时开启,累计抽取可得祈福库武将!
2、马年祈愿 传说武将族荀莳来袭!SP刘备、谋文丑等武将限时返场!
3、寻宝阁 史诗武将族陆景、族吴苋传动皮肤上新!
4、琳琅绘卷 全新族荀彧、族荀采限定动皮首发来袭!
5、新春心愿皮肤限时上新,朱砂&动态商店兑换新增!
6、新春特惠秒杀礼包每日购,超多福利享不停!
新品武将



新品皮肤

积分活动

新春特惠签到

新春祈福

祈福活动

同心结兑换
活动时间:2026-2-14 00:15:00~2026-2-25 24:00:00
1、同心结可兑换奖励,若兑换奖励是在此次活动前已拥有的永久武将、皮肤、三国秀,则无法重复兑换。
2、活动期间,9个同心结可兑换传世玉玺*1,累计限完成80次。
3、后续祈福免费抽取会随限时祈福活动开启;

商城上架
活动时间:2026-2-14 00:15:00~2026-2-23 24:00:00
活动礼盒打开后,部分重复道具返还鞭炮/夺宝重置券,具体概率详见。
祈福纪念礼包
售价:6500元宝(累计限购1个,不可赠送,不可使用抵价券)
购买后获得通用活动抵价券(满3000抵1000)*2、祈福灯*3、祈福卡*1
拥有祈福卡:可于活动当日开始每日于-新春祈福-领取祈福灯*1,活动最后1日入手此卡也可领取全部礼品

特惠礼包
售价:7000元宝(累计限购3个,不可赠送)
购买后获得祈福灯*10、豪华夺宝券*2、欢乐豆*1500、菜篮子*50

祈福灯*10
售价:7000元宝(每日限购1个,不可赠送)
购买后获得泡泡聊天框(1天)*10,并赠送 祈福灯*10

祈福灯*10
售价:7000元宝(累计限购10个,不可赠送)
购买后获得泡泡聊天框(1天)*10,并赠送 祈福灯*10

祈福灯*25
售价:17500元宝(累计限购10个,不可赠送)
购买后获得泡泡聊天框(1天)*25,并赠送 祈福灯*25

祈福灯*50
售价:35000元宝(累计限购15个,不可赠送)
购买后获得泡泡聊天框(1天)*50,并赠送 祈福灯*50

奇珍夺宝券*20
售价:1400元宝(累计限购3个,不可赠送)
购买后获得菜篮子*20,并赠送 奇珍夺宝券*20

奇珍夺宝券*50
售价:3000元宝(累计限购4个,不可赠送)
购买后获得菜篮子*50,并赠送 奇珍夺宝券*50

奇珍夺宝券*200
售价:10000元宝(累计限购4个,不可赠送)
购买后获得菜篮子*200,并赠送 奇珍夺宝券*200

奇珍夺宝券*200
售价:15000元宝(累计限购10个,不可赠送)
购买后获得菜篮子*200,并赠送 奇珍夺宝券*200

盲盒碎片*5售价:500元宝
购买后获得盲盒碎片*5

祈福灯*5
售价:1500元宝(活动期间内累计充值1200元宝解锁购买,累计限购4个,不可赠送,不可使用抵价券)
购买后获得泡泡聊天框(1天)*5,并赠送 祈福灯*5

新春限时皮肤上架
活动时间:2026-2-16 00:00:00~2026-2-23 24:00:00
月下瑶情*张春华动态包(新春特惠)
售价:3888元宝(累计限购1个,不可赠送,不可使用抵价券)
购买后获得月下瑶情*张春华、动态水晶-月下瑶情*张春华

月下瑶情*司马懿动态包(新春特惠)
售价:3888元宝(累计限购1个,不可赠送,不可使用抵价券)
购买后获得月下瑶情*司马懿、动态水晶-月下瑶情*司马懿

林隐拾逸*卧龙诸葛亮动态包(新春特惠)
售价:3888元宝(累计限购1个,不可赠送,不可使用抵价券)
购买后获得林隐拾逸*卧龙诸葛亮、动态水晶-林隐拾逸*卧龙诸葛亮

林隐拾逸*黄月英动态包(新春特惠)
售价:3888元宝(累计限购1个,不可赠送,不可使用抵价券)
购买后获得林隐拾逸*黄月英、动态水晶-林隐拾逸*黄月英

俪觞妙舞*王荣动态包(新春特惠)
售价:3888元宝(累计限购1个,不可赠送,不可使用抵价券)
购买后获得俪觞妙舞*王荣、动态水晶-俪觞妙舞*王荣

俪觞妙舞*刘宏动态包(新春特惠)
售价:3888元宝(累计限购1个,不可赠送,不可使用抵价券)
购买后获得俪觞妙舞*刘宏、动态水晶-俪觞妙舞*刘宏

活跃活动

充消活动
活动时间:2026-2-14 00:00:00~2026-2-23 24:00:00
单笔指定充值,大于或小于指定充值数,都无法获取奖励。

全服首充双倍福利
*全服首充双倍重置,2月13日20点 逐步开启,游戏内全档位(6元档位、12元档位、......、648元档位、1228元档位)首充双倍充值活动重置;

祈愿台
活动时间:2026-2-14 00:15:00~2026-2-23 24:00:00
*本期上新 马年龙珠(族荀莳)、新春龙珠(SP刘备),返场 早秋龙珠活动(闪刘宏)、踏春龙珠活动(谋文丑),龙珠可购买时间:2026-2-14 00:15:00~2026-2-23 24:00:00;
玩法介绍:
1、参与祈愿台活动,可点击开启1次/50次 进行祈愿,单次祈愿消耗龙珠*1。每次祈愿必定获得功勋*1,并可获得随机获得一个祈愿台奖励库中的掉落道具;
注:龙珠*1=200元宝,有效期截至首发上线日期延期一年;
新春福利活动


奇珍翻翻乐
活动时间:2026-2-14 00:00:00~2026-2-23 24:00:00
玩法介绍:
1、参与活动翻牌根据牌面获得相应积分(积分可兑换游戏道具),同时30%概率随机掉落游戏道具;
2、翻牌1次:奇珍夺宝券*5,同时翻牌5次:奇珍夺宝券*20(八折优惠),若是单次翻牌连续5次不算,是同时翻牌5次;
注:奇珍夺宝券*1=100元宝;

寻宝阁
活动时间:2026-2-16 00:00:00~2026-2-23 24:00:00
玩法介绍:
1、参与寻宝阁活动,单次寻宝消耗秘钥*1,每次开启都可随机获得一个寻宝阁奖励库中的掉落道具。
2、每进行1次寻宝都会获得1点幸运值,当幸运值达到100后必中大奖(大奖为珍贵皮肤/武将库中的奖励),抽中大奖后幸运值清零。
3、本次活动中,珍贵皮肤/武将库中的奖励,每个最多抽中1次,珍贵奖励全部拥有后,无法再进行寻宝。
注:秘钥*1=200元宝,秘钥不过期;

兑换活动
1、鞭炮可兑换奖励,若兑换奖励是在此次活动前已拥有的永久武将、皮肤、三国秀,则无法重复兑换;
2、鞭炮 2026-2-26 00:00:00 到期,到期自动删除不回收。传世玉玺未消耗的可用于下期活动;
3、使用传世玉玺 或 鞭炮 兑换道具,重复不返还;



琳琅绘卷
活动时间:2026-2-14 00:00:00~2026-2-23 24:00:00
*孤照千载*族荀彧(上新);
*玉鸾翩跹*界张春华(返场);
*芳泽沐鲤*族吴苋(返场);
*镂舆绘策*费祎(返场);
*乘骥御风*蒋琬(返场);
*万军披靡*文鸯(返场);
*活动时间:2026-2-16 00:00:00~2026-2-23 24:00:00 银花漫舞*族荀采(上新);
玩法介绍:
1、参与活动探索即可获得拼图,探索1次:毛笔*1,探索必定解锁一枚拼图,同时100%概率随机掉落游戏道具;
2、完成横、竖、斜线的连线可以获得对应的连线奖励,连线不可重复完成;
3、毛笔为时限道具,本次获得过期时间为2026-2-24 00:00:00,请玩家按需购买毛笔;
*更多详情,查看游戏内活动介绍。
*翻开所有拼图即可获得当期活动动态皮肤大奖;
注:毛笔*1=200元宝
秒杀活动
活动时间:2026-2-14 00:00:00 ~2026-2-23 24:00:00



夺宝行动

夺宝商店
*2026-2-14 00:00:00 ~2026-2-23 24:00:00,伶俐雀跃*赵襄动态包 180夺宝碎片、清涛着墨*族王沦 100夺宝碎片 限时上架夺宝商店。2026-2-24 00:00:00 起,伶俐雀跃*赵襄动态包、清涛着墨*族王沦下架。
盲盒活动
活动时间:2026-2-14 00:00:00 ~2026-2-23 24:00:00
1、盲盒自动打开,开启盲盒必得普通盲盒积分*1或高级盲盒积分*1,并同时获得随机道具;
2、若兑换奖励是在此次活动前已拥有的永久武将、皮肤、三国秀,则无法重复兑换 ;
3、盲盒积分只做计数,2026-2-24 00:00:00到期,到期自动删除不回收。

新春心愿皮肤限时上新


灵宝武将限时上新
*2026-2-13 18:00:00 ~2026-2-23 24:00:00,族王沦 800灵宝、曹嵩 1200灵宝、界典韦 400灵宝、蒋干 800灵宝、杨修 1400灵宝、SP张辽 600灵宝 限时上架灵宝商店;
新品皮肤一览

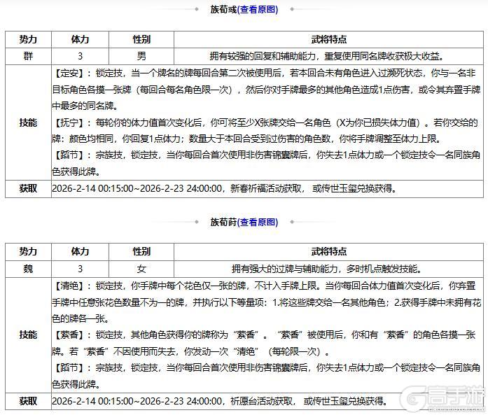
族荀彧 经典原画

族荀莳 经典原画

族陆景 经典原画

界于禁 经典原画

仁者破厄*sp刘备

凤衔金缕*族吴苋

孤照千载*族荀彧

银花漫舞*族荀采

怒燎横空*徐荣 第一形态

怒燎横空*徐荣 第二形态
*更多活动详情,请以游戏内为准。