《冒险小分队》年终版本优化前瞻
2025-12-20 转载 冒险小分队官方 冒险小分队专区

时光飞逝,2026年的钟声即将敲响~
与少女“烛龙”同行山海之旅~
一年的冒险中,有惊喜、有欢乐,当然也存在一些不达预期的遗憾~为了以新面貌迎接即将到来的冒险,年终版本,会是一个以解决游戏现有体验问题为核心的优化版本~
我们希望通过对前期节奏、卡池、商业化、功能优化方面的改动,给无论是新指挥官,还是一直陪伴小分队指挥官们,带来目标更明确、奖励更丰富、游玩更愉快的冒险体验
~
下面就给指挥官们介绍一下,新版本优化调整的内容吧——
版本调整内容

少女是战力成长的基础,因此,少女获取是年终调整中最重要的部分。
目前少女的划分、返场机制,没有通过卡池区分让指挥官们明确少女梯度,从而方便指挥官根据战力成长需求获取少女;或是需求的少女,需要等待很长的返场周期。
因此在新版本中,我们将做出如下调整:
★全服调整
①部分稀有传说少女(如下图)划分为稀有传说·珍品质

②卡池划分为普通池(空投指令获取)和UP池(彩虹空投指令获取),并保持常驻
※普池包含除稀有·珍少女外的四族少女,心愿单位调整为2个,其余内容与现有普池保持一致※up池包含所有四族少女,包含1个心愿单位位置,保底80抽必出心愿单少女
核心池(核心抽卡券获取):普池少女专武
UP核心池(稀有核心抽卡券获取):UP池全少女专武
印记池(印记补给券获取):普池少女印记&通用印记
UPE印记池(高级印记补给券获取):稀有·珍少女专属印记
③稀有·珍品质的少女将周期性下放到普池中
※稀有·珍少女正常下放的流程(依据开服天数)不变,卡池更新后,开服达到对应天数服务器的普池中依然会包含对应稀有·珍少女
★新服调整
同时,为了优化新服指挥官们获取光暗少女周期过长的问题,我们将在开服活动中新增光暗卡池活动
④新服开服第2周开启暗之祭坛,第4周开启光之祭坛,包含目前的所有光暗少女
*新服与现有的光暗卡池采用不同的抽卡道具,活动结束后,未使用的道具将转化为钻石。
调整后的卡池,能够帮助指挥官们根据战力成长需求,合理地安排自己的少女阵容构筑~
而对于已经完成阵容构筑的指挥官们,也能更方便地达成全图鉴、特定少女星级养成等目标~

获取少女之后,少女养成是战力成长的关键,也是涉及到游戏方方面面的一环,但是目前的开服活动、养成节奏,在开服一周左右的中期阶段,没有新的内容释出,使得游戏体验过于重复,容易失去追逐目标的动力。因此在新版本中,我们将做出如下调整:
①全新的开服活动——超凡远征

超凡远征是一个持续30天,覆盖整个新服时期的全新冒险活动
指挥官们的在小分队中的每一步都需努力,包括完成每日任务、指挥官等级提升、少女&皮肤获取、宠物&鸣武养成等,在达成一定阶段后,都可以在远征任务中获取【远征勋章】和【远征经验】
【远征经验】可提升远征等级,作为指挥官成长记录的同时,为指挥官带来丰厚的奖励。
【远征勋章】则可以在“成就幸运池”中参与魔盒抽奖,为指挥官们的耕耘留下纪念。

当然,远征冒险也离不开危机和挑战~当新服中指挥官们的冒险达到一定阶段时,强大的“远征BOSS”将会出现,

需要全服指挥官们共同参与讨伐,获取海量的钻石、抽卡券、远征勋章等奖励~
【榜单记录】会以排行榜的形式记录、奖励指挥官们在冒险过程中的各项成长,【荣誉殿堂】则会永久记录首位达到特定目标的指挥官,并永久保存在绿洲世界中。
完成超凡远征任务→提升超凡等级并获取远征点数→获取养成资源→战力成长,提供清晰的战力提升目标和更加丰厚的奖励~
②开服内容节奏加速
同时,为了改善游戏中期体验重复的问题,配合超凡远征活动节奏
我们将加快整体的升级进度,缩短无新养成内容、新玩法的长草时间,对应部分开服活动的开启时间、奖励内容,也将相应进行调整(例如呜武扭蛋等)
受限于篇幅,在这里就不展开啦~
版本开始时,也将第一时间推出一份全新的开服活动一览长图,相信改动后的内容,一定能让指挥官们的养成节奏更加自由、有趣~

随着版本的推移和变更,游戏内部分道具的实际价值已经发生了变动。
无论是从指挥官们的反馈,还是实际游玩体验中,目前的商业化设计都过于老旧了,商业化内容需要重新规划,来适应年终调整后的版本节奏。
因此在新版本中,我们将做出如下调整:
①调整商店礼包、部分限时弹出礼包
更新新服开服累充,天天充值等活动的奖励配置。
②新增VIP积分商城
根据过往充值累计积分兑换高价值奖励,改版后的商城礼包,将有显著的性价比提升,相信一定能够给指挥官们的带来更好的付费体验。

一元十连,超值体验~
优化内容一览
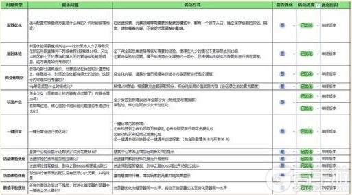
1、一键日常优化

新版本中,一键日常将新增以下功能:
①自动签到
②自动领取万抽豪礼
③自动购买每日商店免费礼包
④自动购买彩虹商店免费礼包
⑤一键通关绿洲铁路
⑥一键通关迷途探索(包含除剧情关卡外所有关卡)
2、玩法配置优化
不同玩法中保存队伍后,在【独立保存】功能中保存少女的印记,鸣武,遗物,不受界面外调整的影响

3、阵容推荐优化
优化卡池→阵容推荐界面的内容,阵容目标、阵容内少女获取路径更加直观。
4、圣器效果优化
光圣器优化为暗圣器同一水平,其他三族圣器优化至进化圣器同一水平

5、其他优化一览
指挥官们在十一茶话会中所提到的各项优化问题,也都在稳步推进中~
以下是年终版本的优化内容一览,请指挥官们查收~
优化是长期不断的工作,我们会持续努力,为指挥官们带来更舒适的游戏体验!

以上就是年终版本所有调整内容啦~
也期待指挥官们,和改动之后的小分队,一起奔赴新的一年,新的冒险!
这些就是本次为伙伴们带来的《冒险小分队》年终版本内容介绍的全部内容了。也希望以上内容能帮助到大家,我们将来也将继续的为大家分享更多冒险小分队的相关动态,请小伙伴们继续支持我们。