《蜀山传奇》12月技能效果调整公告
2025-12-17 转载 蜀山传奇官方 蜀山传奇专区
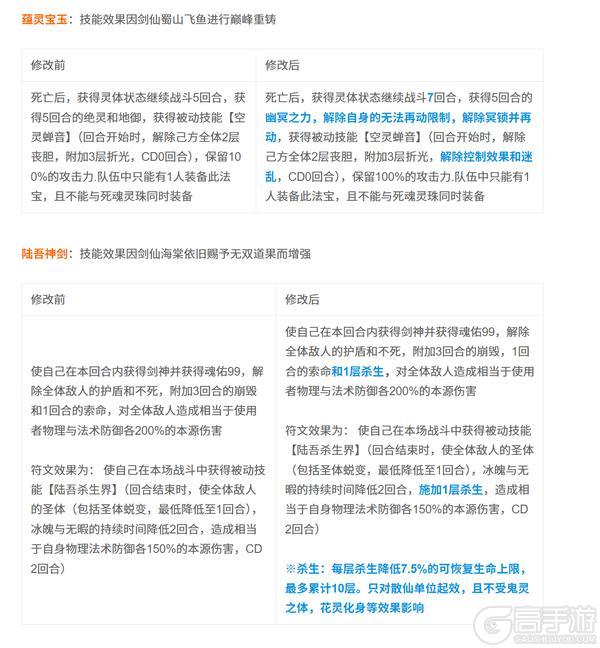
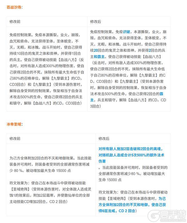
今有无双剑仙证道,赐下不朽道果,引动天地共鸣。部分承蒙道果眷顾之技能,已突破原有桎梏,威能境界尽数蜕变——或引动周天灵气奔涌,或演化太古剑意重现,或铸就无上护体神光。大道至此,再开新篇!
本期技能效果调整预计在已于12月11日发布,敬请剑仙们关注公告。





2025-12-17 转载 蜀山传奇官方 蜀山传奇专区
今有无双剑仙证道,赐下不朽道果,引动天地共鸣。部分承蒙道果眷顾之技能,已突破原有桎梏,威能境界尽数蜕变——或引动周天灵气奔涌,或演化太古剑意重现,或铸就无上护体神光。大道至此,再开新篇!
本期技能效果调整预计在已于12月11日发布,敬请剑仙们关注公告。




