《世界启元》全新第一纪元开荒攻略分享
2025-10-20 转载 世界启元官方 世界启元专区
各位开拓者大家好!随着《世界启元》全新S1文明2.0版本的正式更新上线,相较旧版本的游戏环境迎来了诸多创新和变化。为助力诸位快速适应新版本,我们特别邀请了民间攻略组,为大家更新了本篇更全面的S1开荒攻略,希望能帮助大家在开荒路上一路坦途。
开荒目标
首先说明世界启元中开荒的概念,即通过发展部队,获取资源、建造建筑、发展科技等渡过游戏初期,过渡到游戏中后期,获得良好的游戏体验。
因此开荒中我们的目标如下:
1、快速地提升英雄等级和队伍实力
2、占领土地,提升资源产量
3、建造和升级建筑、建造分城、发展城市。
4、研发科技,快速的过渡时代
以上述为目标,循序渐进,快速发育度过前期,进入中期后如果能有发育优势,能在战场上取得极大的领先。
开荒流程
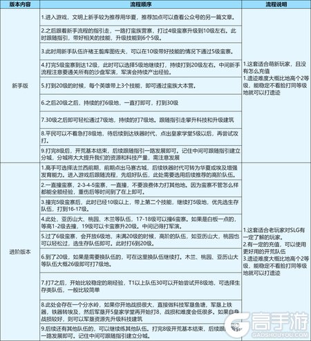
以上述为总纲领,我们先讲解第一天的开荒流程,以下面一张表格来详解:
(点击放大查看详情)

开荒队伍推荐
接下来为大家推荐各阶层的开荒队伍,各位领主可按自己阵容完整度进行选择。其中缺少的技能或英雄可以根据自身实际情况替换。
总体来说,S1开荒非常好用的英雄有(下列英雄基本百搭):
肉盾位:张飞、马克安东尼、大卫王
辅助位:恺撒、孙武、刘备
输出位:关羽(需要搭配特定阵容)、亚历山大、木兰
而吉萨帝虽然强度极高,但阵容完备度需求极高,且需要特许搭配,无法像其他英雄一样百搭。
(点击放大查看详情)

土地开荒要求简表
下列是对应开荒队伍所需要的兵力简单表。各位领主可对应其中的兵力需求规划自身的打地顺序。

开荒小技巧总结
下列列出一些开荒小技巧供大家参考。
